Zowe server-side installation overview
Zowe server-side installation overview
Installation of Zowe™ server-side components on z/OS, consists of the following two parts:
Zowe runtime
The Zowe runtime consists of the following three components:
-
Zowe Application Framework
Zowe Application Framework modernizes and simplifies working on the mainframe via a web visual interface. Functionality is provided through apps and a desktop user experience, which is referred to as the Zowe Desktop. Base functionality includes apps to work with JES, MVS Data Sets, Unix System Services, as well as a 3270 Terminal, Virtual Terminal, and an Editor. -
Zowe API Mediation Layer (API ML)
Zowe API ML provides a reverse proxy and enables REST APIs by providing a single point of access for mainframe service REST APIs like MVS Data Sets, JES, as well as working with z/OSMF. Zowe API ML has dynamic discovery capability for these services and Gateway is also responsible for generating the authentication token used to provide single sign-on (SSO) functionality. -
Z System Services Server (ZSS)
ZSS serves as one of the primary, authenticated backends that communicates with z/OS and works closely with the Zowe Cross Memory Server (ZIS). ZSS provides Zowe with a number of APIs including z/OS Unix files and data sets, control of the plug-ins and services lifecycle, security management, and other APIs. The Zowe Desktop delegates a number of services to ZSS which can then be accessed through the default http port7557. ZSS is written in C and uses native calls to z/OS to provide its services.
The Zowe Cross Memory Server (ZIS)
The Zowe Cross Memory Server, also referred to as Zowe Interprocess Services (ZIS) is an APF authorized server application that provides privileged services to Zowe in a secure manner. For security reasons, ZIS is not an HTTP server. Instead, this server has a trust relationship with ZSS.
Other Zowe components can work through ZSS to handle z/OS data that would otherwise be unavailable or where access to these data could be vulnerable to security breaches.
Roles and responsibilities for server-side component installation
To avoid interruptions in the installation of Zowe™ server-side components, it is useful to be aware of the roles required to perform various tasks in the installation and configuration process.
Security administrator
To configure Zowe security for production environments, it is likely that your organization's security administrator will be required to perform specific tasks. For more information, see Addressing security requirements.
Storage administrator
Before starting installation, notify your storage administrator to reserve the required space for USS, directory storage space, and any other storage requirements to install Zowe. For more information, see Addressing storage requirements.
Network administrator
Notify your organization's network administrator to assign port numbers, reserve these port numbers, and arrange them for you. For more information about network setup, see Addressing network requirements.
System programmer
In most cases, the system programmer performs the Zowe installation and configuration, and starts Zowe. Ensure that your system programmers have general knowledge about SMP/E, z/OSMF workflows, and regular maintenance procedures. In many cases, the system programmer also prepares jobs for other administrators.
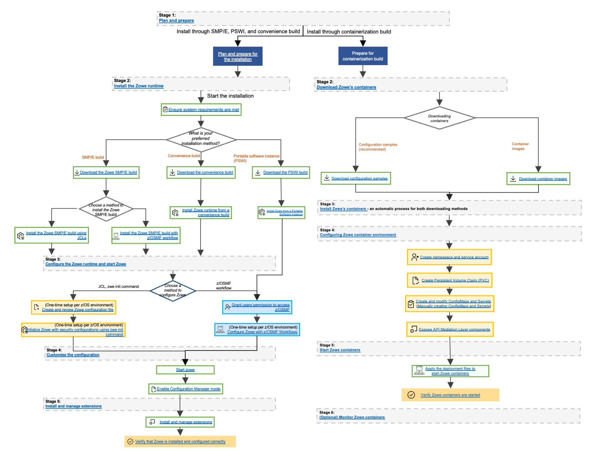
End-to-end installation
The following diagram illustrates the full ecosystem for installing Zowe server-side components for z/OS.

Stage 1: Prepare for installation
Begin the installation process by familiarizing yourself with the following topics which are covered in the section Preparing for installation:
- Zowe's hardware and software requirements
- The
zweutility used for installing, configuring, and managing Zowe - The configuration file used for Zowe,
zowe.yaml
Stage 2: Installing the Zowe z/OS runtime

-
Ensure that the software requirements described in Preparing for installation are met.
-
Choose your method for installing Zowe on z/OS.
Each method to perform Zowe server-side component installation contains the same contents. Choose the method based on your needs. The Zowe z/OS binaries are distributed in the following formats:
-
Convenience build
The Zowe z/OS binaries are packaged as a PAX file which is a full product install. Transfer these binaries to a USS directory and expand the contents. Use the zwe commandzwe installto extract a number of PDS members which contain load modules, JCL scripts, and PARMLIB entries. -
SMP/E build
Zowe z/OS binaries are packaged as the following files that you can download. You install this build through SMP/E.- A pax.Z file, which contains an archive (compressed copy) of the FMIDs to be installed.
- A readme file, which contains a sample job to decompress the pax.Z file, transform this file into a format that SMP/E can process, and invoke SMP/E to extract and expand the compressed SMP/E input data sets.
-
Portable Software Instance (PSWI)
You can acquire and install the Zowe z/OS PAX file as a portable software instance (PSWI) using z/OSMF.
-
While the procedures to obtain and install the convenience build, SMP/E build or PSWI are different, the procedure to configure a Zowe runtime is the same, and does not depend on how the build is obtained and installed.
-
Obtain and install the Zowe build.
- For more information about how to obtain and install the convenience build, see Installing Zowe runtime from a convenience build.
- For more information about how to obtain and install the SMP/E build, see Installing Zowe SMP/E overview.
- For more information about how to obtain and install the PSWI, see Installing Zowe from a Portable Software Instance.
Successful installation of either a convenience build or an SMP/E build creates a zFS folder that contains the following artifacts:
- The unconfigured Zowe runtime directory
- The utility library
SZWEEXECthat contains utilities - The SAMPLIB library
SZWESAMPthat contains sample members - The load library
SZWEAUTHthat contains load modules - The load library
SZWELOADthat containsconfigmgrfor REXX
The steps to prepare the z/OS environment to launch Zowe are the same for all installation methods.
Stage 3: Configuring the Zowe z/OS runtime

Choose from the following methods to configure the Zowe runtime:
- Use a combination of JCL and the zwe command
zwe init - Use Zowe z/OSMF Workflows
- Use API ML optimized z/OSMF Workflows
We recommend you open the links to this configuration procedure in new tabs.
The steps to initialize the system are the same independent of whether you obtained Zowe from a .pax convenience build, or an SMP/E distribution.
The zwe init command runs the subcommands in sequence automatically. You can choose to run the subcommands one by one to define each step based on your need. If you encounter any failures with zwe init command, you can pick up the failed subcommands step specifically and rerun this subcommand.
The following procedure outlines the steps to configure the Zowe z/OS runtime, and the corresponding zwe init subcommands.
- Prepare the zowe.yaml configuration file if the file does not already exist.
- Prepare the custom MVS data sets. Copy the data sets provided with Zowe to custom data sets.
(Uses the commandzwe init mvs) - Initialize Zowe security configurations. Create the user IDs and security manager settings.
(Uses the commandzwe init security)
If Zowe has already been launched on a z/OS system from a previous release of Zowe v2, you can skip this security configuration step unless told otherwise in the release documentation.
- Perform APF authorization of load libraries. These load libraries contain the modules required to perform z/OS privileged security calls.
(Uses the commandzwe init apfauth) - Configure Zowe to use TLS certificates
(Uses the commandzwe init certificate) - Create the VSAM data sets used by the Zowe API Mediation Layer caching service. Note that this step is only required if you are configuring Zowe for cross LPAR sysplex high availability.
(Uses the commandzwe init vsam) - Install Zowe main started tasks.
(Uses commandzwe init stc)
Once you complete the Zowe z/OS runtime, you can verify the installation to determine that Zowe is installed correctly on z/OS.
- For testing purposes, it is not necessary to set up certificates when configuring the API Mediation Layer. You can configure Zowe without certificate setup and run Zowe with
verifyCertificates: DISABLED. - For production environments, certificates are required. Ensure that certificates for each of the following services are issued by the Certificate Authority (CA) and that all keyrings contain the public part of the certificate for the relevant CA.
- z/OSMF
- Zowe
- The service that is onboarded to Zowe
Stage 4: (Optional) Customizing the configuration
Now that you have the permissions, certificates, files, and datasets necessary to run Zowe, you may wish to customize your Zowe configuration. Customization can be performed to change various attributes including the following:
- Enabling or disabling components so you only run what you need
- Changing the network ports Zowe runs on to suit your environment
- Customizing the behavior of a component, such as turning on optional features or logging
- Splitting, templating, and placing your configuration into PARMLIBs with the Zowe Configuration Manager
See the Zowe YAML configuration file reference for other customization options.
Stage 5: (Optional) Installing and managing extensions
Before installing extensions, we recommend you start zowe.
After Zowe is customized according to your needs, you can leverage more Zowe functionalities by installing extensions. These extensions can be optional components from the Zowe project or from other vendors.
For more information about installing and managing extensions, see Zowe server component and extension management.
How to troubleshoot problems with the installation
If you encounter unexpected behavior when installing or verifying the Zowe runtime on z/OS, see the Troubleshooting section for tips.
For more information on zwe, refer to the zwe appendix.
For more information on the server configuration file, see the Zowe YAML configuration file reference.
Next step
Before starting the installation process, first review the article Preparing for installation and the address the requirements outlined in the sub-articles in this section.